自制家用在线式UPS
近二十年以来,PC从古老的8086/8088到最新的Pentium4、Athlon64。其间经历了若干次大大小小的架构升级,就连电脑开关电源也从最初的100~200WAT开关电源升级到目前的400W ATX开关电源。这些淘汰下来的旧电脑配件弃之未免可惜。本文介绍的家用在线式UPS本着废物利用的原则,将制作成本降至最低,同时性能也有保证。有兴趣的朋友不妨一试。
家用在线式UPS的原理结构框图如图1所示。220V、50Hz的市电经过开关电源转换为几十伏的低压直流电.经二极管D1对铅酸蓄电池组充电的同时,还为逆变器供电。然后由升压变压器B1将逆变器输出的低压交流电升为220V。当外界停电时,开关电源无输出电压,D1截止,铅酸蓄电池组由充电状态迅速转为放电状态。在转换过程中没有后备式UPS那种继电器的切换,杜绝了供电瞬间中断的现象,保证了电能的持续不间断供应。
普通家用电脑主机和显示器加在一起功耗为400-500W,因此UPS功率应该为600W以上。要达到这个要求,就必须使用2个300W以上的开关电源或者3个200W左右的开关电源。当然读者也可以制作更大功率的UPS以满足自己的需要。考虑到AT开关电源目前已完全被淘汰,旧货市场里多的是,本文就以200W通用AT开关电源为例来进行说明:
选择铅酸蓄电池组的电压为36V,容量为20Ah,可满负载维持1个小时左右的放电时间。蓄电池组与开关电源并联在一起,工作干长期浮充状态。选择正确的浮充电压是保证UPS正常工作的关键;浮充电压过高容易形成过充电;浮充电压过低又导致蓄电池充不满。按照铅酸蓄电池维护手册选择浮充电压为每单体2.25V,共40.5V。3个开关电源串联在一起,则每个开关电源输出电压应为13.5V。由于AT开关电源输出电压为±12V、±5V四组,其中+5V输出功率最大,占总输出功率的50%以上。这些输出电压及电流与上述要求不符,因此需要将AT开关电源进行局部改造。
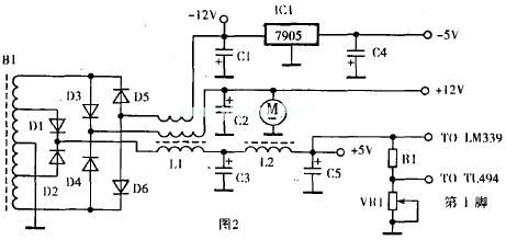
原高频变压器次级电路如图2所示。图中+5V输出分为两路:一路经R1、VR1分压后给PWM IC TL494第①脚提供2.5V左右的输出取样电压;另一路提供给四比较器LM339以产生POWER GOOD信号。电源散热风扇直接并接在+12V输出电压上。具体改造步骤为:将高频变压器B1的次级绕组全部拆下来重新绕制,在拆除过程中应记下各输出电压所对应绕组的匝数。换算出13.5v电压所需的匝数后,按照14.8A(200W)的规格选择合适线径的漆包线进行多线并绕。整流滤波电路可利用原+12V通道,但整流二极管D3、D4容量偏小,需要把+5V整流二极管D1、D2拆下来以替换原+12V整流部分。电压取样分压电阻R1从+5V改接到+13.5V上,并且把阻值增大2~3倍。原-12V/-5V整流滤波电路及LM339已无任何作用,因此将-12V/-5V通道中的元器件全部拆除,TL494第8、4、14脚通往LM339周边电路的铜箔也需要切断。改造完成后的电路如图3所示。3台开关电源依次改造完毕后,就可以进行调试了:接上几十瓦的假负载(12V汽车用灯泡,大功率线绕电阻,电炉丝均可,总消耗
功率接近200W最好),开机微调VR1,使输出电压为13.5V即可。


ATX开关电源与AT开关电源大同小异。主要区别为:一是取消了传统的市电开关。增设了软件开关机的辅助电路,通过+5VSB、PS-ON控制信号的组合来实现电源的开关;二是增加了一组供CPU、内存、显卡的+3.3V大电流输出。关于其改造方法读者可参照AT开关电源自行完成。
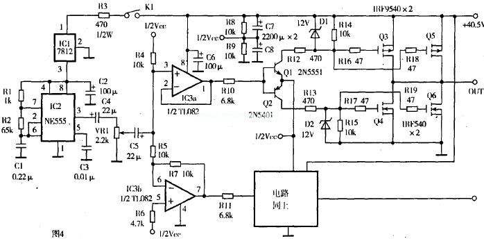
逆变器电路原则上应该输出正弦交流电,专业领实属不易。其实还有一种方法可以输出正弦交流电:利用50Hz正弦波振荡器输出的正弦波信号经过D类功率放大器放大后即可得到足够功率的正弦交流电。从原理上来讲,正弦波振荡器配合D类功放与SPWM电路并没有实质上的区别:两者都是通过PWM方式控制末级开关管的工作状态,效率都在90%以上,只不过两者的应用范围不同而已。在实际制作过程中应当注意:市场上出售的D类功放IC主要是为音响领域而开发的,输出功率不可能做得很大,一般在200w以下,对UPS来说并不适合。故应选择D类功率控制器(如LM4651)外接功率MOSFET的形式来制作逆变器。此外如果对输出波形要求不高的话也可以采用方波逆变器,实际上1kVA以下的家用商品UPS大多为方波输出。方波逆变器电路原理如图4所示。电路比较简单.这里不再赘述。
最后,UPS外壳可采用废旧电脑机箱进行改制。
本文出自家电维修网: http://www.bjjdwx.com/wz/2008-11-27/914.html欢迎转载,转载请保留链接。- 刊登此文只为传递信息,并不表示赞同或者反对作者观点。
- 如果此内容给您造成了负面影响或者损失,本站不承担任何责任。
- 如果内容涉及版权问题,请及时与我们取得联系。

文章评论